全球抗衰市场正经历从「表面修护」向「细胞级干预」的跃迁。
据《2023中国抗衰老消费白皮书》显示,87%的消费者将肠道健康列为抗衰核心指标,微生物组干预赛道年增速超40%。在这场"由内而外"的抗衰革命中,源自长寿人群的益生菌研究,正成为解码生命长度的关键钥匙——科学家发现,百岁老人肠道菌群中富含促进代谢调节、抑制慢性炎症的特殊菌株,其丰度可达普通人群的3-5倍。
健效达科研团队经过不断实践研究,选择“长寿之乡”巴马百岁老人体内成功分离的3株黄金菌株,创新性搭载线粒体激活因子PQQ,推出健效达PQQ益生菌。这项「长寿菌株+细胞能量」的双核抗衰方案,标志着微生态抗衰正式进入靶向干预时代。

1
广西巴马 长寿之乡
Longevity

巴马瑶族自治县,隶属于广西壮族自治区河池市,位于广西壮族自治区西北部,巴马的长寿现象为世界瞩目,1991年在国际自然医学会第13次会议上,巴马被命名为世界第五个长寿之乡,到2023年5月23号,由中国老年学和老年医学学会认定的长寿之乡有96个。其中广西有35个。比第二名到第六名的总和还多4个。据第二次到第五次全国人口普查,巴马百岁以上寿星占人口的比例之高都居世界五个长寿区之首,被誉为“世界长寿之乡·中国人瑞圣地”。
“问计于百岁老人,
探索健康长寿奥秘”

长寿“高发区”背后的“长寿密码”挖掘。一般人都会认可这个常理:所有有利于健康长寿的因素,在百岁寿星身上都是最好的,而不利于健康长寿的因素则被很好地控制。益生菌有利于人体健康,因此可以说百岁老人身上的益生菌辅佐他们呈现出百岁人生。那么,他们身上的益生菌菌株则是益生菌中的“翘楚”!其对普通人的益生潜质一定会很多很大!令人神往!
为此健效达联合战略合作伙伴佰澳达,选择巴马百岁老人体内分离出的多株具有抗衰老作用的益生菌:
· 干酪乳酪杆菌LTL1361
专利号:ZL201910259094.7
· 罗伊氏粘液乳杆菌LTR1318
专利号:ZL201910259091.3
· 长双歧杆菌长亚种LTBL16
专利号:ZL201910259092.8
多项临床试验表明:
长寿老人模式饮食+长寿老人源益生菌干预可以降低空腹血糖和甘油三酯水平,有助于对抗血液炎症,提高抗氧化水平,调节肠道菌群,促进有益菌生长定植,从而延缓衰老水平。
2
专业文献 探秘寻菌
Probiotics

长寿菌 长寿源
长寿老人源益生菌
改善血液炎症及肠道菌群
A Pilot Study of the Effect of Lactobacillus casei Obtained from Long-Lived Elderly on Blood Biochemical, Oxidative, and Inflammatory Markers, and on Gut Microbiota in Young Volunteers
长寿老人干酪乳杆菌对年轻志愿者血液生化、氧化和炎症标志物以及肠道微生物群影响的初步研究
研究内容:
从中国南宁共招募了20名年龄在20-35岁之间的健康志愿者,探究长寿老人源益生菌对年轻群体的健康状况影响
研究结果:
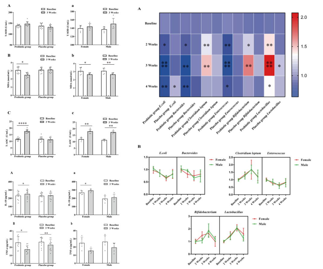
1.血液生化:
空腹血糖有所下降;低密度脂蛋白(LDL)、尿酸(UA)、肌酐(Cre)、碱性磷酸酶(ALP)、天冬氨酸转氨酶(AST)、谷氨酰转移酶(GGT)水平均较基线值下降。
2.氧化指标:
益生菌干预后超氧化酶歧化酶、丙二醛及总抗氧化能力显著上升。
3.免疫参数:
益生菌干预3周后,益生菌组血清抗炎因子IL-10水平显著升高8.10%,而安慰剂组未见变化。益生菌组和安慰剂组促炎因子TNF-α水平分别降低32.38%和14.49%。这些结果表明,益生菌的加入可以提高年轻健康个体的免疫力。
4.肠道菌群:
本研究肠道菌群以大肠杆菌、拟杆菌、柔嫩梭菌、肠球菌、双歧杆菌和乳酸杆菌为目标细菌属。益生菌组双歧杆菌和乳酸菌丰度在第三周显著上升,大肠杆菌、拟杆菌和肠球菌在干预的第二周后开始下降,并进一步减少了33.54%;停用益生菌干预一周后,这三种细菌组均出现反弹,但拟杆菌的相对表达量仍比基线值低22.40%在停止干预一周后,乳酸菌丰度下降但仍高于对照水平。表明益生菌可以在肠道内定植,从而发挥有益作用。

3
小 结
Brief summary


在深入探索广西巴马地区百岁老人的奥秘时,科研人员成功从这些长寿老人体内分离出多株独特的益生菌,这些益生菌展现出显著的抗衰老潜力。这些珍贵的菌株不仅与调节血液炎症紧密相关,更通过优化肠道微生态平衡、强化免疫系统功能以及减轻体内炎症反应等多维度机制,为延缓衰老过程贡献了积极力量。
进一步地结合对巴马长寿老人饮食结构的细致追踪与分析,不难发现,这些老人的日常饮食习惯与体内富含的特定益生菌之间存在着微妙的相互作用,共同营造了一个有利于长寿的生理环境。受此启发,健效达创新性地将这些长寿菌株与线粒体激活因子PQQ相结合,打造出划时代的健效达PQQ益生菌产品。这一创新之举不仅强化了益生菌的抗衰老效果,更为追求健康长寿的人群提供了一种全新的、科学验证有效的健康解决方案。
健效达
扫描关注获取更多资讯
欢迎关注及转发